首页
要闻
民生
商业
专题
财经
资讯
旅游
美食
健康
美容
汽车
本地
家居
教育
人才
互动
教育
江苏省2026年硕士研究生报考点设置出炉
发布日期:2025-09-26
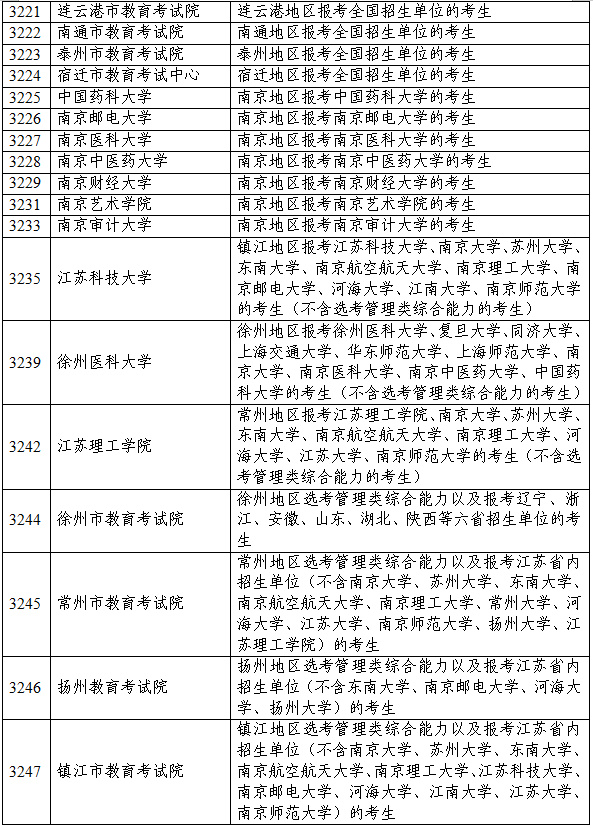
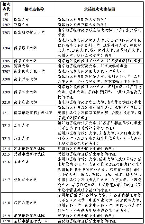
交汇点讯 江苏省教育考试院今日发布江苏省2026年硕士研究生报考点设置。考生在网上报名前,请务必仔细阅读江苏省以及所报考招生单位、所选报考点后续发布的网上报名公告。
新华日报·交汇点记者 杨频萍
上一篇:
今天起,2026年考研开始预报名
下一篇:
益北小学举行教师节庆祝暨表彰活动
新浪网
腾讯网
网易
搜狐
中国网信网
新华网
人民网
中新网
盐城新闻网
扬子晚报网
央视网
中国新闻网
现代快报网
江苏新闻网
中国江苏网
新华报业网
东方网
中国广播网
中国日报网
中国人才网
中国江苏网
地址:盐城市中茵海华银座11幢816室 邮编:224000
热线电话:0515-83071288 83071285 传真:0515-83071292
盐城扬子网(盐城扬子广告有限公司)版权所有
备案号:苏ICP备15005409号-1
技术支持:盐城网络公司 0515-88291899