因存在烫伤或触电潜在风险
近日,宜家宣布
召回3008件USB充电器。
快看看你家有没有?
据“上海市场监管”微信公众号消息,近日,宜家(中国)投资有限公司自2024年1月10日至2024年4月9日,召回2020年4月至2023年12月生产的ASKSTORM 奥斯通 40W USB充电器,共计3008件。
上海市市场监督管理局表示,如果电源线被缠绕在充电器上或在长期使用过程中被来回弯折后可能出现磨损,继续使用破损的电源线可能存在烫伤或触电的潜在风险。
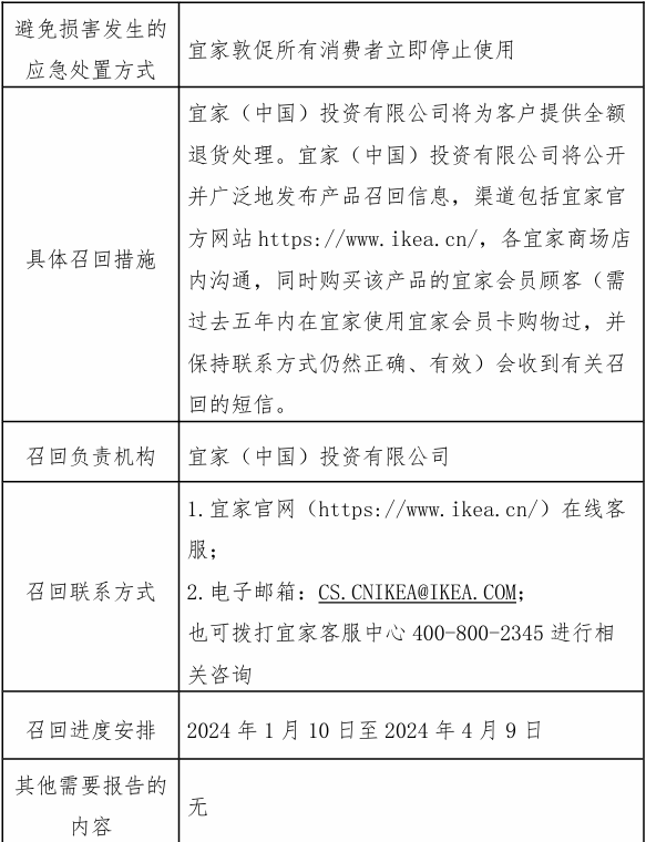
为此,宜家(中国)投资有限公司将为消费者提供全额退货处理。
 
此外,宜家官网也发布了相关召回信息。
据悉,这款被召回的USB充电器型号为ICPSW5-40-1,该信息可在USB充电器背面的标签上找到。消费者可将该款USB充电器退回至任意一家宜家商场以获得全额退款。无需提供购买凭证。
赶快检查
是否买过这款充电器?
|